首页 > 全部 > 美妆护肤 > 【限时免费】大促美妆消费趋势洞察-青眼情报

单份 【限时免费】大促美妆消费趋势洞察-青眼情报
手机端访问

免费 ¥9.00
79人下载

----预览已结束,还剩27页未读----
会员可免费下载高清完整文档
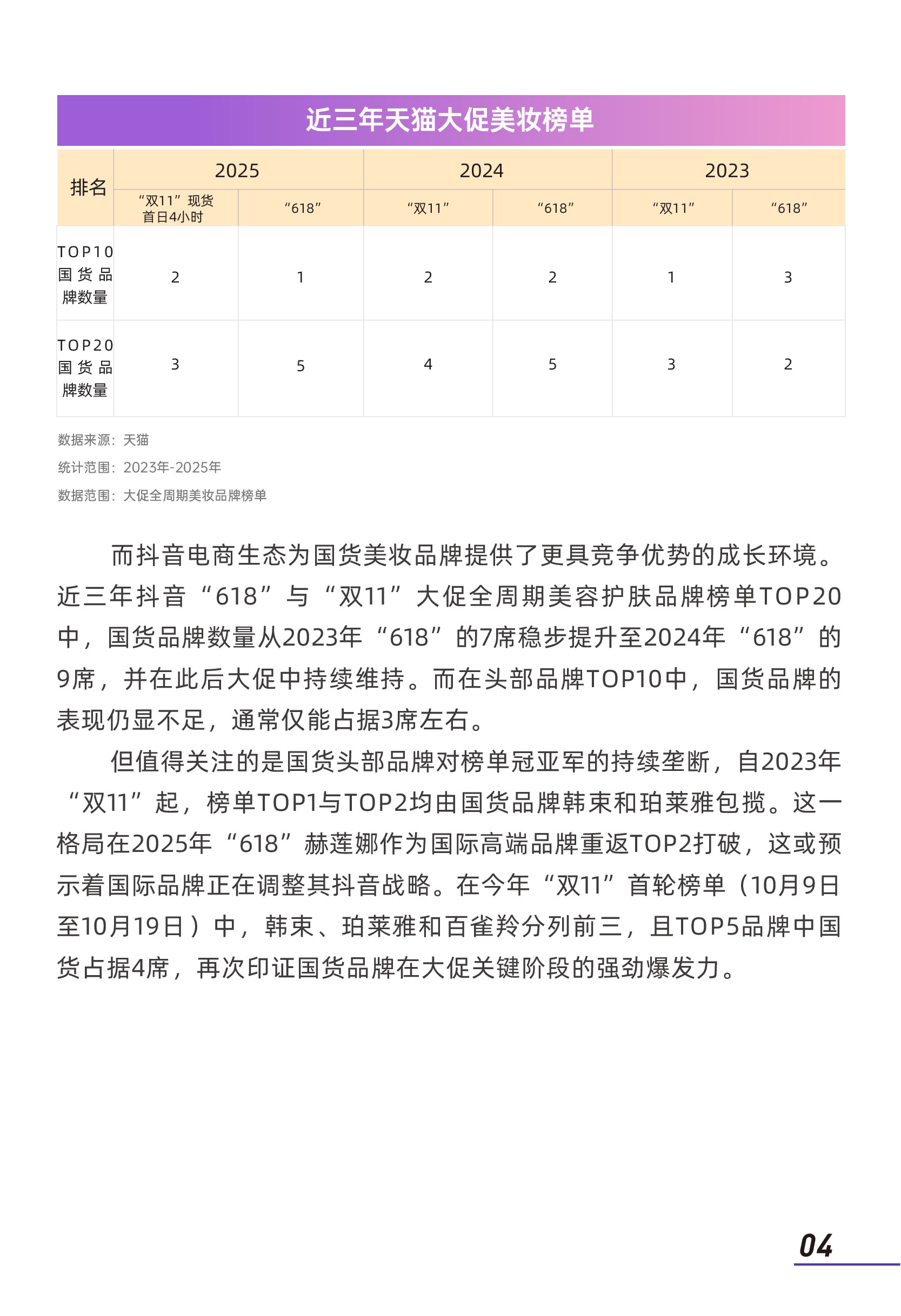
剩余未完,查看全文
收藏
【限时免费】大促美妆消费趋势洞察-青眼情报

重要提示:

1.必读信息

本篇资源部分内容预览,如需完整版请购买下载(大部分商品为pdf格式文件)。

本站资料来源于用户上传、本站原创以及公开途径分享收集,如有侵权请联系客服。


2.退换货

商品为电子文件(虚拟商品),非实物,不发快递,不支持退换货。

购买文件后,若有任何疑问,可随时联系客服,协商处理。


3.内容用途

所有内容仅供个人学习使用。


推荐资源

客服

扫码添加客服微信

热线

官方客服

如遇问题,请联系客服为您解决

电话客服:

客服微信:baogaohui8

工作时间:9:00-18:00,节假日休息

公众号

扫码关注微信公众号